3044am永利(中国)集团官方网站
3044永利集团官网
首页
本院概况
本院简介
组织机构
新闻公告
学院新闻
通知公告
队伍建设
学术交流
师资队伍
主要论著
科研项目
本科生教育
招生专业介绍
专业建设
教学研究与改革
专业教育认证
规章制度
教务管理系统
人工智能赋能教育经典案例
研究生教育
新闻动态
招生专业及介绍
硕导风采
读博情况
科研及获奖情况
永利集团官网入口
党建发布
学生工作
团学工作
规章制度
就业工作
永利集团3044欢迎光临
下载专区
教师
本科生
研究生
当前位置:
首页
>
学生工作
>
规章制度
> 正文
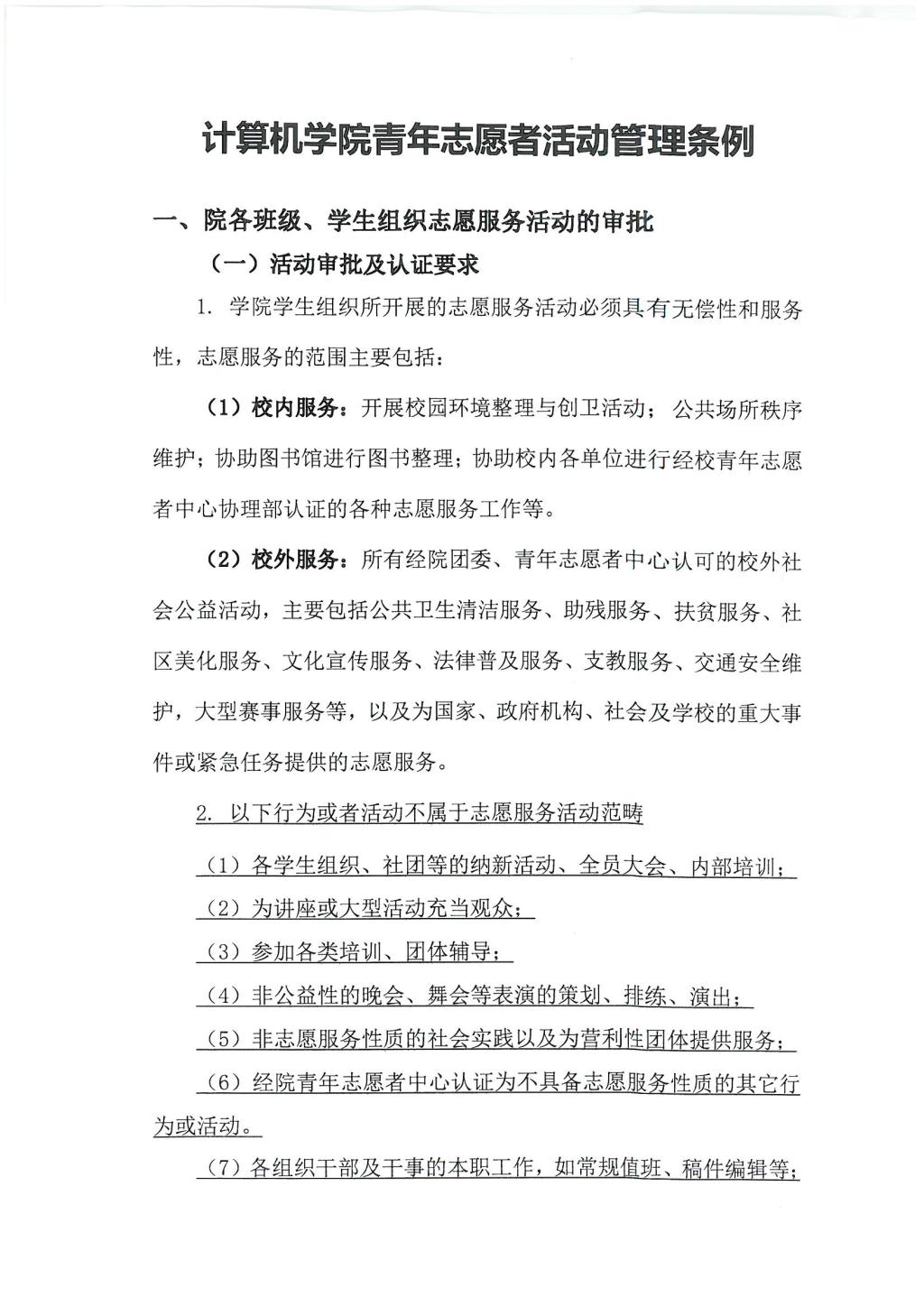
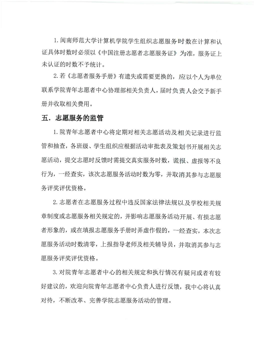
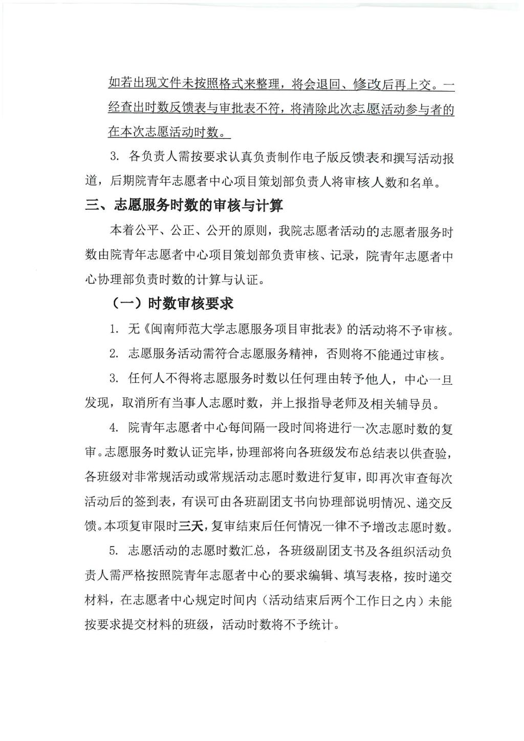
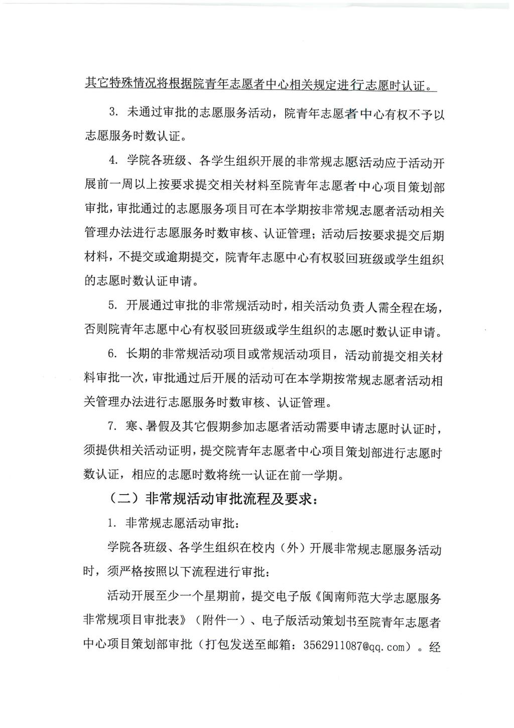
3044永利集团官网青年志愿者活动管理条例
时间:2024-03-20
点击次数:[]
附件【
附件1 闽南师范大学志愿服务非常规项目审批表.jpg
】已下载
次
附件【
附件3 闽南师范大学志愿服务证明.jpg
】已下载
次
附件【
附件2 闽南师范大学志愿服务时数反馈表.jpg
】已下载
次
【
关闭
】
上一条:闽南师范大学学生志愿服务管理办法